第十五届中国国际园林博览会4月15日在温州开幕。本届园博会首次设置“浙山浙水”展园,汇聚省内11个地市园景,将“诗画江南”的精华浓缩于一园。
在“浙山浙水园”东南角,一座浓缩丽水山水人文精华的园林——丽水城市展园,正静待八方来客。本期,一起走进丽水园。

园区以“源藏千峰下,仕隐山水间”为设计理念,总面积超1800平方米,地势自西南向东北缓缓倾斜。通过堆山理水、造园布景,艺术化还原梯田肌理与乡居野趣,将生态、文化、景观融为一体,呈现一座可游、可赏、可品的丽水风韵山水园林。
看点一
一眼入画,那是丽水的屋檐与梯田
入口处,一株80年树龄的苦槠如长者迎客。脚下,龙泉青瓷铺就的广场,如“大珠小珠落玉盘”。


穿过石门,苍松、红枫、远山、古阁……一幅天然的框景画卷展开。

看点二
一池一剑,藏着千年处州风雅
拾级而上,有洗剑亭与洗剑池。池中一根金丝楠木形似古剑,风骨卓然。

登顶制高点,杜鹃花坡近30个品种杜鹃漫山盛放,与远处郭公阁遥相呼应——这是园区里藏不住的“网红机位”。

看点三
一院四园,过一日隐逸田园生活
石径通幽处,一座“仕隐阁”静卧林间。
松阳古民居的形制,夯土墙的质感。
院前花园、院后菜园、侧有果园、旁有药园……
丽水园坚持生态优先,引种植物210余种,以乡土与珍稀树种为主,包括红花木荷、浙江楠、白花油茶、金缕梅等,构筑四季有景的生态画卷。


此外,“丽九味”专类药园集中展示灵芝、铁皮石斛、处州白莲、薏米仁、黄精、覆盆子、三叶青、黄菊、食凉茶等九味丽水道地药材,承载着源远流长的处州本草文化。

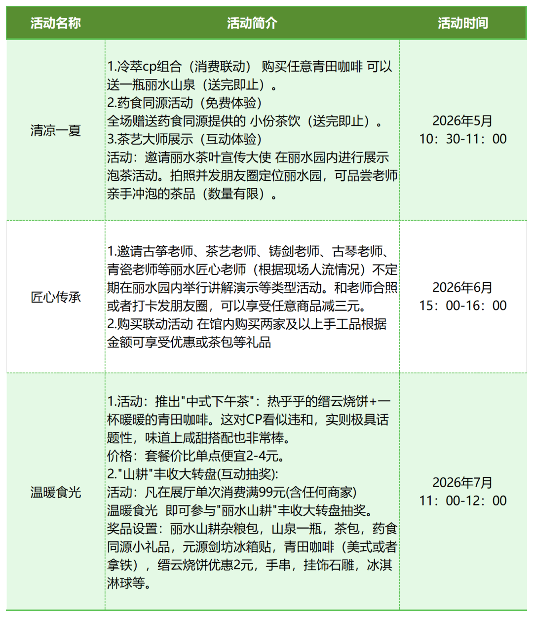
第十五届中国国际园林博览会
浙山浙水展园会期活动安排
丽水园

从青瓷文化到古村乡愁,从梯田肌理到本草传承,从乡土植物到珍稀新种——丽水园以园林为载体,将丽水的生态之美、文化之韵、乡愁之味浓缩于一园之中。

盛会已启幕
诚邀您漫步丽水园
品山水,赏人文
感受这座
“山水之城、生态之城、文化之城”的
独特魅力
供稿:温州发布、丽水市园林中心
