第十五届中国国际园林博览会4月15日在温州开幕。本届园博会首次设置“浙山浙水”展园,汇聚省内11个地市园景,将“诗画江南”的精华浓缩于一园。
台州园以“山海水城为底、宋韵风雅为魂”的独特姿态,在温州园博园静候八方来客。作为本次园博会中极具地域辨识度的展园之一,台州园以造园之法载文化之思,将台州的自然禀赋、人文基因与匠心工艺凝萃于一方天地,成为展现台州城市气质的“流动窗口”。本期,随小布一起走进台州园。
巧构园境
藏技艺、显本土、融山水
台州园紧扣“雅正高华”的造园精神,以“一门一坛一廊一亭一峡谷”为空间骨架,实现内部匠心构建和外部借景山水的深度融合。

进入园区,“风物澄明”展区以台州山地民居为原型匠心营建,彰显“道法自然”的哲学内涵。展区墙面应用优化配方的台州非遗“汉芳香泥”,兼具宋代古典质感与现代建筑耐久性。

位于“浙山浙水园”中轴线上的台州园核心建筑“云裳凝香坛”采用全榫卯结构搭建,圆顶形制复刻天台国清寺万寿无疆香炉神韵。同时,园区巧妙植入台州元素,将三门旧石窗、温岭传世老条案、路桥黑松盆景等物件点缀其间,彰显本土风情。

园区南侧视野开阔、景观层次丰富,飞龙池中,北太湖石横卧如砥,清泉潺潺而下,还原宋代“活水入园”理念。依托园博园郭公山、郭溪自然景观,园区通过亭台窗框打造框景、借景效果,智能雾森系统随气温调节喷雾量,营造出“烟波浩渺”的宋画意境。

文化赋能
以冠服为核,缀瑰宝于园
作为台州园的文化核心,“宋服之冠”展区聚焦2016年台州黄岩赵伯澐墓出土的南宋丝绸服饰文物。建设团队联合文物研究机构,以1:4比例复刻投龙玉璧,并特邀匠人仿制对襟双蝶缠枝纹绫衫,将800年前南宋丝织技艺的巅峰水准呈现在游客眼前。

此外,仙居无骨花灯(国家级非遗)、台州刺绣、黄岩沙埠窑青瓷香炉仿品等非遗元素遍布园区,传承宋代刺绣、制瓷技艺的素雅美学。园区内还点缀着杜甫“台州地阔海冥冥”、李白“飞腾直欲天台去”等诗句对联,云裳凝香坛前景观借鉴宋画枯淡留白手法,全方位传递宋代文人的山水意趣与台州的地域文脉。


活动体验
沉浸式复刻宋人“风雅日常”
为让游客深度感受宋韵风雅,台州园打造了多项沉浸式互动体验项目,复刻宋代“品茗插花、焚香挂画”的闲适生活。

风物澄明区设置宋式妆造服务,专业化妆师可为游客量身打造宋式妆容与发髻;烟云供养区开展宋代点茶技艺展演,搭配海苔饼、橘红糕等台州特色“糯叽叽”茶点;壶天万象区提供宋式插花体验,游客可亲手实践“清疏雅真”的东方插花理念。

此外,湖山罨秀区循环播放南宋天台琴家刘志方所作《鸥鹭忘机》,让游客在琴音中体悟天台山“物我两忘”的和合境界。
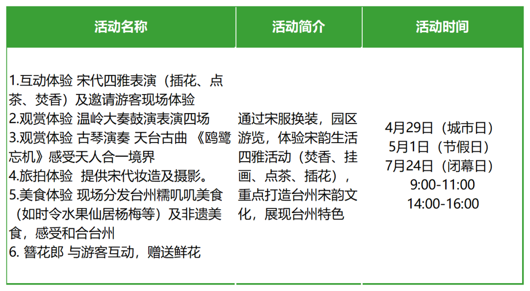
第十五届中国国际园林博览会
浙山浙水展园会期活动安排
台州园

一城山海,一园宋韵。台州园以园林为媒,融台州山水底蕴、非遗技艺与千年宋韵于一体,既为温州园博会添上独具特色的人文亮色,也成为展现台州城市文化魅力的重要窗口。盛会启幕在即,这片瓯江畔的宋风雅境,诚邀八方来客共赏诗意园景,品读千年人文风华。
来源:台州市住建局、温度新闻