马年新春即将到来
小编陆续为大家解锁
各地的春节文旅活动
带大家感受不同地域的年俗魅力和热门玩法
今天
我们来看看
乐清、瑞安的新春文旅活动
传统年俗遇见新鲜玩法
赏灯会、逛市集、品美食
......
两地精彩活动已就位
等你来开启热闹新年
乐清市
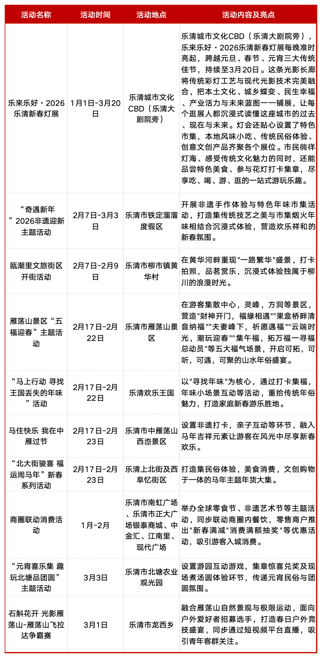
1、“乐来乐好”2026新春灯展

曾盼摄

陈冰雷摄
活动时间:
1月1日-3月20日
活动地点:
乐清城市文化CBD(乐清大剧院旁)
活动内容:
以“乐来乐好·幸福加马”为主题精心规划了“山海之城·乐音清扬”“新春祈愿·诸事顺遂”“未来已来·扬帆启航”三大篇章,整条游览路线行程约800米共23个点位,定时上演大型光影秀,通过“飞天彩屏”等创新技术将绚丽图案投射于天幕。
2、瓯潮里文旅街区开街活动

柳市镇黄华瓯潮里文化旅游街区。资料图
活动时间:
2月7日-2月9日
活动地点:
乐清市柳市镇黄华村
活动内容:
在黄华河畔重现“一路繁华”盛景,打卡拍照,品茗赏乐,沉浸式体验独属于柳川的浪漫时光。
3、“奇遇新年”2026非遗迎新主题活动

活动时间:
2月7日-3月3日
活动地点:
乐清市铁定溜溜度假区
活动内容:
开展非遗手作体验与特色年味市集活动,打造传统技艺之美与市集烟火年味相结合的沉浸式体验,营造欢乐祥和的新春氛围。
4、“北大街骏喜福运闹马年”新春系列活动

赵翔摄
活动时间:
2月17日-2月23日
活动地点:
乐清上北街及西阜忆街区
活动内容:
打造集民俗体验,美食消费,文创购物于一体的马年主题年货大集。
还有更多精彩活动如下
↓↓↓
(点击查看大图)

瑞安市
1、浙里有戏戏从温州来暨“高明故里瑞安有戏”新春戏曲演唱会

活动时间:
2月9日-2月11日
活动地点:
忠义街历史文化街区
活动内容:
紧扣“高则诚故里”瑞安的文化基因,精选经典剧目唱段,融合创新编排,让六百年南戏经典在历史文化街区绽放璀璨光彩。集结本地非遗技艺、老字号美食、手作体验摊位等。
2、樱花谷新春系列活动

孙凛摄
活动时间:
2月13日开园
活动地点:
瑞安市桐浦镇凤凰樱花谷
活动内容:
遇见樱花季、趁春光一起趣撒野,以樱花游园会、樱joy市集、虚度光樱场、花式趟营地等多种活动,打造樱花主题沉浸式春日社交场。邂逅春天的浪漫,在春风中赴一场浪漫的樱花之约。
3、寨寮青空新春音乐嘉年华

活动时间:
2月17日-2月23日
活动地点:
寨寮青空
活动内容:
每日邀请3-5位温州地区知名歌手、方言音乐人登台,演唱经典曲目、瑞安本土民谣,穿插马年新春主题歌曲,并通过点歌接龙、K歌大赛、亲子合唱等方式全民互动嗨唱,增强地域亲切感与节日氛围。
4、“马”上迎春福满人生

活动时间:
1月20日-3月10日
活动地点:
圣井山景区
活动内容:
开展新春祈福系列活动,通过登山祈福、挂历DIY、新春文创产品设计、打卡点设置等营造新春氛围,旨在让每位游客收获圆满顺遂的人生,福气常伴、好运永续、让新春的祈福化为长久的幸福守护。
5、“我在瑞博过大年”系列活动

活动时间:
2月17日-2月23日
活动地点:
瑞安市博物馆
活动内容:
文化、社教等系列活动。
还有更多精彩活动如下
↓↓↓
(点击查看大图)

来源:温度新闻
供稿:温州发布