马年春节的脚步越来越近
温州市文化广电旅游局
携手各县(市、区)文旅部门
准备了“两大豪礼”和超千场文旅活动
诚邀大家共赴一场温暖的文旅盛宴
从今天起
温度新闻将陆续为大家解锁
各地的春节文旅活动
带大家感受不同地域的年俗魅力和热门玩法
今天,我们来打开
鹿城和龙湾的新春文旅指南
↓↓↓
鹿城区
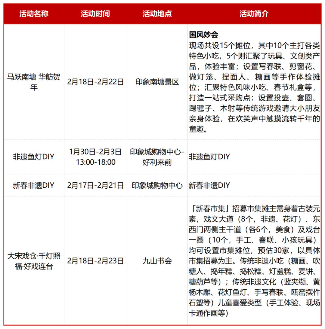
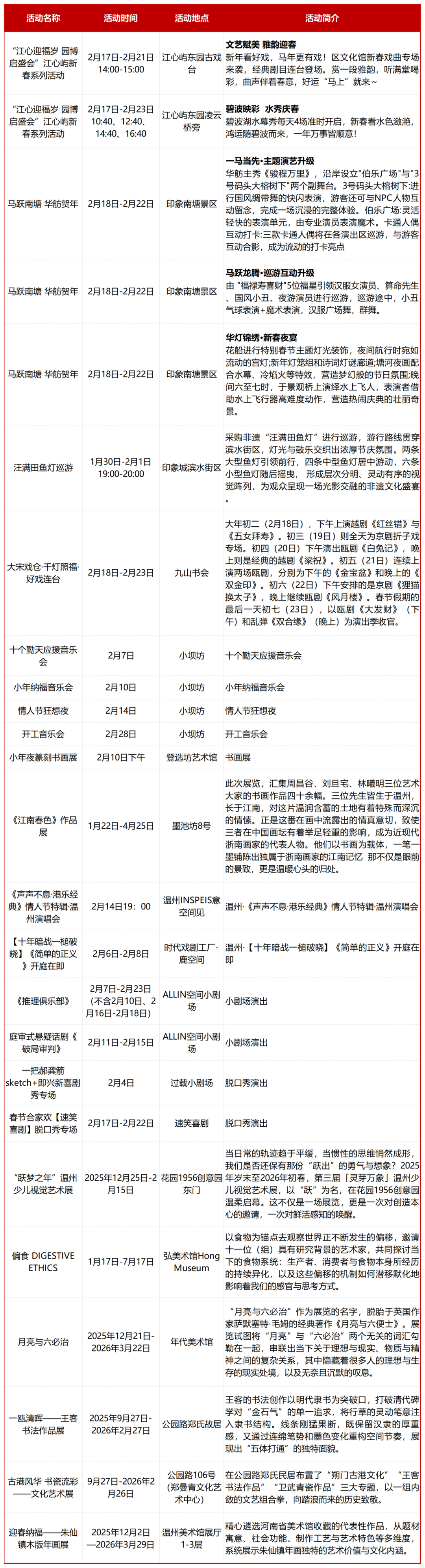
1、大宋戏仓·千灯照福·好戏连台

活动时间:1月31日-3月3日
活动地点:九山书会
活动内容:千灯照福·天幕穹顶、碧波琴韵·音绕九山、财神指金·瑞雪迎财、拍拍马屁·马到橙功、NPC快闪、新春市集、戏曲演出季等。
2、“江心迎福岁园博启盛会”江心屿新春系列活动



活动时间:2月17日-2月23日
活动地点:江心屿
活动内容:包含“财神驾到专车送福”“骏马送福游园寻春”“国风雅趣诗屿欢歌”“诗屿共祈点亮新岁”“潮玩奇遇诗屿聚吉”“五福巡游共贺新春”等系列活动。
3、温州水上新春灯会2.0

活动时间:1月24日-3月3日
活动地点:印象城滨水街区
活动内容:80米长灯组横贯水面,8米高锦鲤鱼灯跃然湖上,点亮新年,好运满盈。
4、《江南春色》作品展

活动时间:1月22日-4月25日
活动地点:墨池坊8号
活动内容:此次展览,汇集周昌谷、刘旦宅、林曦明三位艺术大家的书画作品四十余幅。三位先生皆生于温州,长于江南,对这片温润含蓄的土地有着特殊而深沉的情愫。正是这番在画中流露出的情真意切,致使三者在中国画坛有着举足轻重的影响,成为近现代浙南画家的代表人物。他们以书画为载体,一笔一墨铺陈出独属于浙南画家的江南记忆那不仅是眼前的景致,更是温暖心头的归处。
还有更多精彩活动如下
↓↓↓
温暖之旅
城市漫游体验

温暖之味
美食非遗体验

温暖之艺
文化演艺体验

温暖之礼
消费惠民体验

龙湾区
1、岁朝禧事——寺前街春节系列活动




活动时间:1月31日-3月3日
活动地点:寺前街
活动内容:寺前家宴·人间好味(八盘八长街宴)、禧街良缘·一街生欢(禧街时光邮局——情人节特别活动)、剧好看戏剧(国风戏剧表演)、阿寺江湖·年味集(年货市集)、上元花灯·元宵游园会等。
2、2026年永昌堡新春欢乐季活动

朱学林摄
活动时间:1月底至3月初
活动地点:永昌堡景区
活动内容:活动聚焦活化明代古堡文化,通过环境改造提升、建筑活化利用、特色活动等方面展开,举办元宵灯会、《抗倭小将闯关奇旅》特色研学、非遗沉浸体验、文艺赋美展演等活动,打造沉浸式文旅体验,激活古堡文旅热度。
更多精彩活动
请点击下图查看
↓↓↓

来源:温度新闻
供稿:温州发布